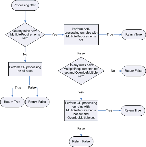
Overall Rule Flowchart
The following flowchart explains the processing for all rules defined on a product option:

Individual Rule Flowchart
The following flowchart explains the processing for each individual rule:

Order Processing Flowchart
The following flowchart explains the rule processing that occurs for each rule during order processing:
